2.启动高水平应用型大学建设.docx
教育部部长:启动高水平应用型大学建设
来源:数据洞见未来
3月7日,教育部部长怀进鹏在十四届全国人大四次会议民生主题记者会上介绍,面向实施高水平应用型大学建设,启动“双优”工程。
推动高水平应用型大学建设,近年来在顶层设计上已经有迹可循。
2015年教育部、国家发展改革委、财政部三部委联合印发《关于引导部分地方普通本科高校向应用型转变的指导意见》,明确推动600余所地方本科高校转型。2017年,教育部关于“十三五”时期高等学校设置工作的意见明确提出研究型、应用型和职业技能型三大高校类型。
2025年1月,中共中央、国务院印发的《教育强国建设规划纲要(2024—2035年)》中强调,按照研究型、应用型、技能型等基本办学定位,分类推进高校改革发展。
跟随国家的顶层设计,各地也积极推进地方本科高校向应用型转变,并进一步出台政策支持一流应用型本科高校建设。围绕产业建专业、培养应用型人才,多所应用型高校已经身体力行先行探索,与区域发展同频共振。
推进地方高校向应用型转变
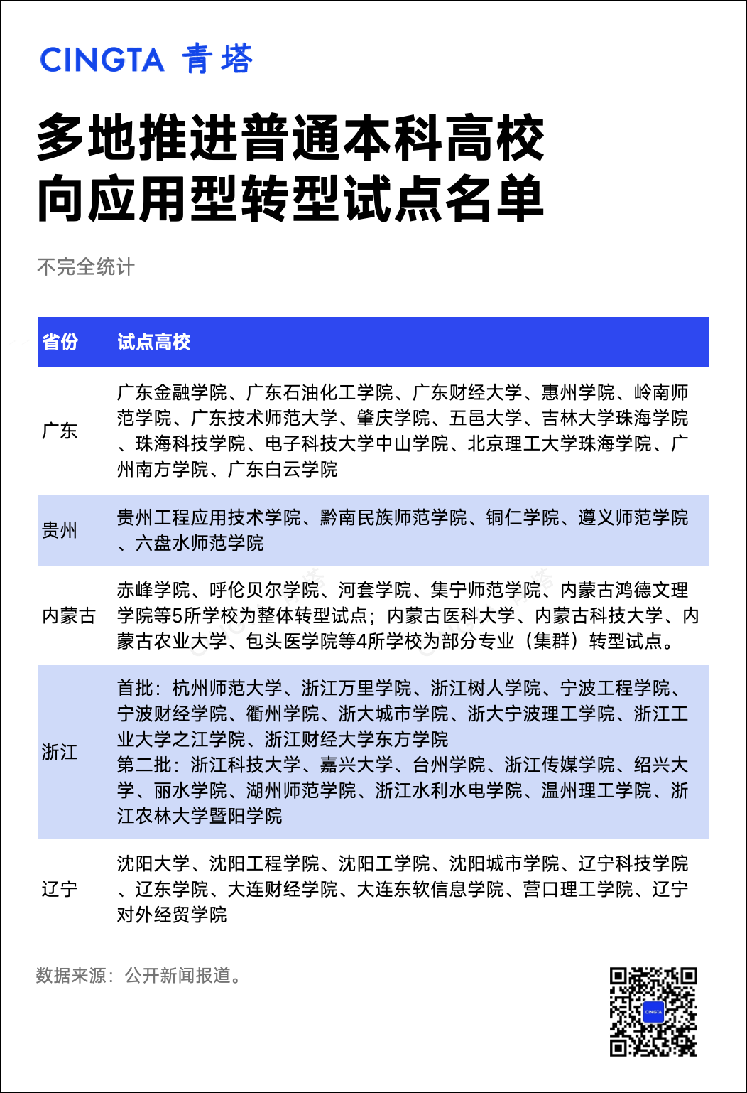
响应国家引导部分地方普通高校向应用型转变,多地首先纷纷遴选本科高校进行试点。
2014年11月,云南在全国率先出台《云南省关于推动部分本科高校转型发展的实施意见》,先后分两批遴选了9所本科高校进行试点,拉开了推动云南本科高校转型发展的序幕。2016年,云南新立项支持14个本科高校转型发展试点院系和16个本科高校创新创业教育改革试点院系。
与此同时,浙江先后确定两批20所高校为试点应用型建设示范学校;贵州决定将贵州工程应用技术学院、黔南民族师范学院、铜仁学院、遵义师范学院、六盘水师范学院等5所学校确定为本省普通本科高校向应用型高校转型发展的试点学校。
广东确定14所高校为转型试点高校,鼓励转型高校顺应产业转型发展需求,围绕区域经济社会发展战略重点自主设置专业集群,试点期4年。辽宁支持沈阳大学等10所高校开展整体转型试点,同时开展辽宁大学环境工程等116个专业转型试点,转型发展试点高校和专业涉及21所高校,占该省地方高校总数的35%。

支持应用型本科高校发展
推进普通本科高校向应用型转变之后,近年来,多个省份出台政策进一步加大力度支持应用型本科高校发展。陕西、山东、江苏、吉林、福建等多地都明确了具体支持的应用型本科高校名单。
2024年,四川省教育厅出台《关于大力推进应用型本科高校建设发展的指导意见》,目标在五年内建设对区域和产业发展有较强支撑作用、示范引领作用的省级应用型品牌高校15所左右、应用型品牌专业(群)100个。根据《意见》,优先支持将应用型品牌高校纳入硕士学位授权点立项培育单位和增列专业硕士学位授权点;专业学位研究生招生计划分配重点向高水平应用型品牌高校倾斜。
上海则按照人才培养主要功能,将高校划分为学术研究型、应用研究型、应用技术型、应用技能型4种类型,其中分别有10所应用研究型高校、17所应用技术型高校和超过20所应用技能型高校。据悉,上海师范大学在2025年上海高校分类评价中获评A档;上海中侨职业技术大学和上海科学技术职业学院均获评A档,共同跻身上海应用技能高校第一方阵。

如何建设高水平应用型高校?
高水平应用型高校如何建?一批高校已经探索出自己的路。
将专业建在产业上。东莞理工学院瞄准区域先进制造业和战略性新兴产业集群,已重点建设了智能制造、绿色低碳、创新服务三大特色学科专业集群,以学科、专业的创新力量推动新质生产力发展壮大。
上海电力大学则根据前沿领域和产业发展需求,推动培养体系从“学科逻辑”转向“产业逻辑”。学校根据企业实际绘制出“产业人才需求图谱”,图谱显示未来5年储能、海上风电等六大紧缺领域的岗位缺口超2万人。近年来,学校淘汰了7个就业率偏低的传统专业,增设了10个紧密对接上海新型“3+6”产业体系建设和能源电力行业发展的专业,打造覆盖“源网荷储”全链条的能源电力专业集群。
培养应用型人才,教师要来自实践和产业的一线。浙大城市学院推进校院企高层次人才“互聘共享”。通过让教师走出去,让业界大咖走进来,加强双师型(工学一体化)教师队伍建设。截至2025年年底,学校有19名教师赴企业担任“科技副总”,2人入选省级“科技副总”,7人入选省市“产业教授”。
四川在推进应用型本科高校发展的《意见》中,提到提高具有行业企业实践经历的专任教师比重,专任教师中双师双能型教师占比不低于40%。山西省应用型本科高校建设指导标准中,明确专任教师中有企业工作或实践经历的教师占比达到 50%以上,其中承担专业课程的教师占比不低于 80%。

上海电力大学学生在企业生产车间了解生产流程
应用型大学在研究型高校和技能型高校的中间地带,长期处于“夹心层”的发展困境。首先,研究型高校和技能型高校目前分别有“双一流”和“双高计划”等政策支持,而应用型高校长期缺乏对应的扶持政策。
此次,教育部部长提出的面向实施高水平应用型大学建设启动“双优”工程,将改变这一现状。对于应用型高校而言,改革机遇已经来临。